
2025-07-24 09:28 (点击: )
太阳集团网tyc9728始建于1985年12月,是学校建制最早的教学院(系)之一。学院现有会计学、财务管理、审计学、资产评估4个本科专业,设立了会计学专业ACCA方向班和智能会计方向班,招收会计学硕士、会计硕士专业学位(MPAcc)和审计硕士专业学位(MAud)研究生,目前在校本科生和研究生1600余人。
会计学科是山东省“十二五”重点建设学科、tyc太阳成集团9728龙头学科;会计学专业是国家级一流本科专业建设点、山东省高水平应用型立项建设专业(群)、山东省高等学校特色专业,会计学专业教学团队是山东省高等学校教学团队;财务管理专业是国家级一流本科专业建设点、山东省高水平应用型立项建设专业(群)、校级特色专业;审计学专业是山东省一流本科专业建设点。
依托会计学国家级一流本科专业,太阳集团网tyc9728自2013年起,每年在全校入学新生中公开选拔学生组建会计学专业(ACCA方向班),为有志于成为国际化财会高端人才的学生提供进入会计学专业学习的机会。2025年太阳集团网tyc9728将继续组建ACCA方向班,详见会计学专业ACCA方向班2025年招生通知:/info/1370/5967.htm
ACCA的全称为The Association of Chartered Certified Accountants(简称ACCA),国内称之为“国际注册会计师”,又称“特许公认会计师”。ACCA是目前全球广泛认可的高端财经资格,在中国是“具有广泛影响力的国际权威财经证书”。获得ACCA执业资格,能显著提升在各大型跨国公司、国际会计师事务所、金融证券等行业的工作机会。
ACCA 官网介绍:https://www.accaglobal.com/gb/en.html(总部)
https://cn.accaglobal.com/(中国)
一、会计学专业(ACCA方向班)2025年选拔考试安排
本班面向被tyc太阳成集团9728录取的2025级普通本科各专业学生(中外合作办学、艺体类、春季高考、各种专项及定向生等特殊考生除外)进行选拔,初步计划选拔80人左右。
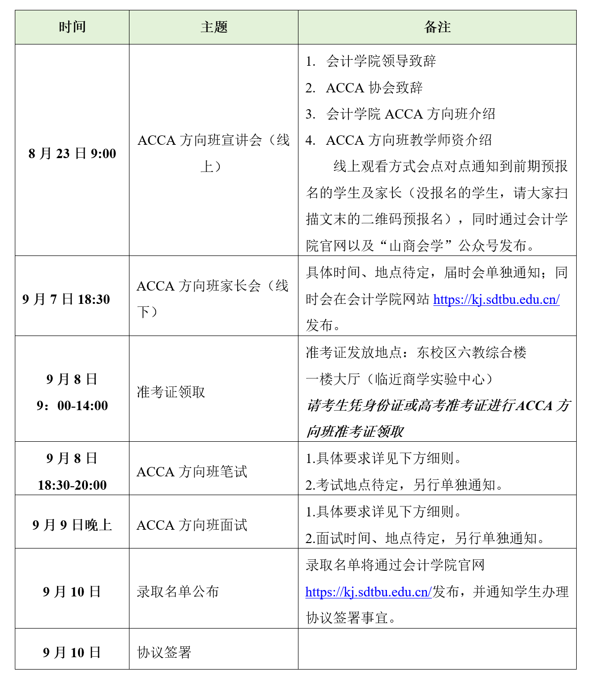
(一)2025年度选拔考试日程安排
报名时间:即日起至9月7日21:00

*提醒:入学报到当日,学生需到原录取专业所在学院报到。
(二)考试与录取办法
(1)成绩构成
考生成绩由高考英语成绩(占20%)、笔试(占60%)和面试(占20%)成绩计算总成绩。
(2)笔试
笔试内容:英语能力测试,主要测试内容包含单项填空、阅读理解、完形填空、书面表达四个维度,考题难度参考新高考英语。
笔试要求:具体考场信息将通过准考证进行公布,请考生携带身份证、准考证、签字笔准时到场参加考试。
(3)面试
面试内容:主要考察个人专业认知素养与思想道德等维度,每人面试时间约为5-10分钟。
面试要求:请考生携带身份证、准考证到场抽签参与考试,考生不得携带电子设备。场地有限,家长请勿陪伴。
(4)依照学校最终核定的招生计划数,按总成绩由高到底顺序录取。
(三)方向班协议签署
(1)被选拔录取同学与学校签订会计学(ACCA方向)就读协议。协议内容主要包括学校与学生双方权利与义务、学费缴纳等。协议由学生本人到场签字。尚未满18岁的同学,需由法定监护人同时签字确认或出具授权书,授权书将在9月7日家长会现场领取。
(2)未按时到场签字的同学将被视为自动放弃录取资格,空出名额将顺延(请关注太阳集团网tyc9728官网通知)。
二、报名方式
请扫描下方二维码进行2025年会计学(ACCA方向班)报名:

报名链接(同二维码):https://jsj.gaodun.com/f/KS7PWK
三、其他说明
1. 相关网站
(1)ACCA英国官网:https://www.accaglobal.com/
(2)ACCA中国官网:https://cn.accaglobal.com/
(3)太阳集团网tyc9728网站:http:/
(4)微信公众号:山商会学
2. 咨询联系电话
(1)咨询方式
tyc太阳成集团9728 ACCA 项目部: 18560025115 (张老师)
18853503519 (田老师)
太阳集团网tyc9728办公室:0535-6889961 (谷老师)
(2)咨询地点
tyc太阳成集团9728六教61003办公室。